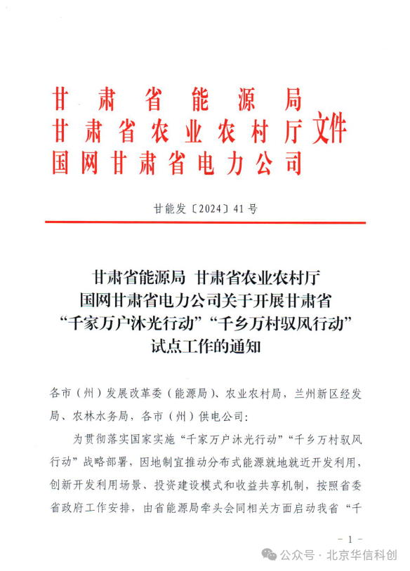
近日,甘肃、山西两省相继出台“乡村驭风行动”试点工作方案。
甘肃启动“千乡万村驭风行动”试点工作。
甘肃省能源局、甘肃省农业农村厅、国网甘肃省电力公司近日联合发布《关于开展甘肃省“千家万户沐光行动”“千乡万村驭风行动” 试点工作的通知》。
其中“千乡万村驭风行动”试点:每个市选择1个县,每个县选1-2个行政村。以村为单位,每个村确定1个投资主体,投资主体与村集体按“村企合作”模式,共同参与项目开发建设运营。鼓励依法通过土地使用权入股、设置公益岗位等方式探索形成“共建共享”乡村能源合作新模式。每个行政村规模不超过20兆瓦,由电网企业实施保障性并网,以就近就地消纳为主,上网电价按照并网当年新能源上网电价政策执行,鼓励参与市场化交易,参与市场化交易电量不参与辅助服务费用分摊,后续视国家省级政策变化进行调整。
“千家万户沐光行动”试点:一个市州选择一个县,一个县选择1-2个示范点。单点建设规模应小于6兆瓦。所发电量可采用“全额自发自用”“自发自用、余量上网”“全额上网”等多种方式。探索分布式光伏分时上网电价机制,推动分布式光伏上网参与市场。
两类试点项目要求于2025年6月底前全部建成投产。
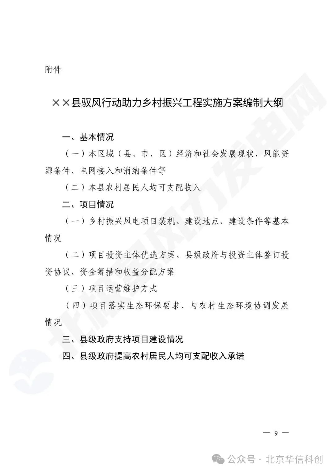
山西省规划200万千瓦乡村风电项目,试行备案制。
山西省能源局 山西省农业农村厅发布关于印发《山西省驭风行动助力乡村振兴工程总体方案》的通知。
《方案》明确主要目标,以市为单位,各市选取2~5个农村居民人均可支配收入较低的县,建成一批就地就近开发利用的乡村振兴风电项目,每个市不超过20万千瓦,每个县不超过5万千瓦,每个行政村不超过2万千瓦,全省规划下达乡村振兴风电项目规模200万千瓦左右,力争2026年底建成。
《方案》指出,乡村振兴风电项目由设区市投资主管部门核准,探索试行备案制,鼓励各地结合实际提供“一站式” 服务,对同一个行政村或邻近村联合开发的项目,统一办理前期 手续。对于不涉及水土保持、环境保护、植被回复、压覆矿产等 敏感区域的项目,由投资主体会同村集体出具承诺,相关主管部 门出具支持意见,即可依法加快办理相关手续。
通知原文如下:



















Copyright © 2023 华信科创(北京)科技股份有限公司 版权所有