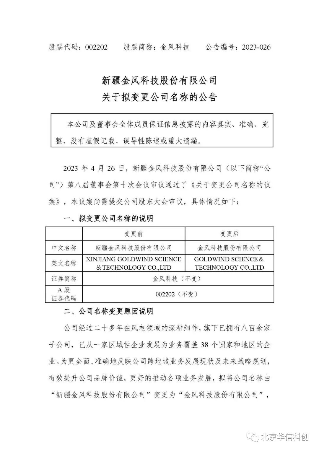
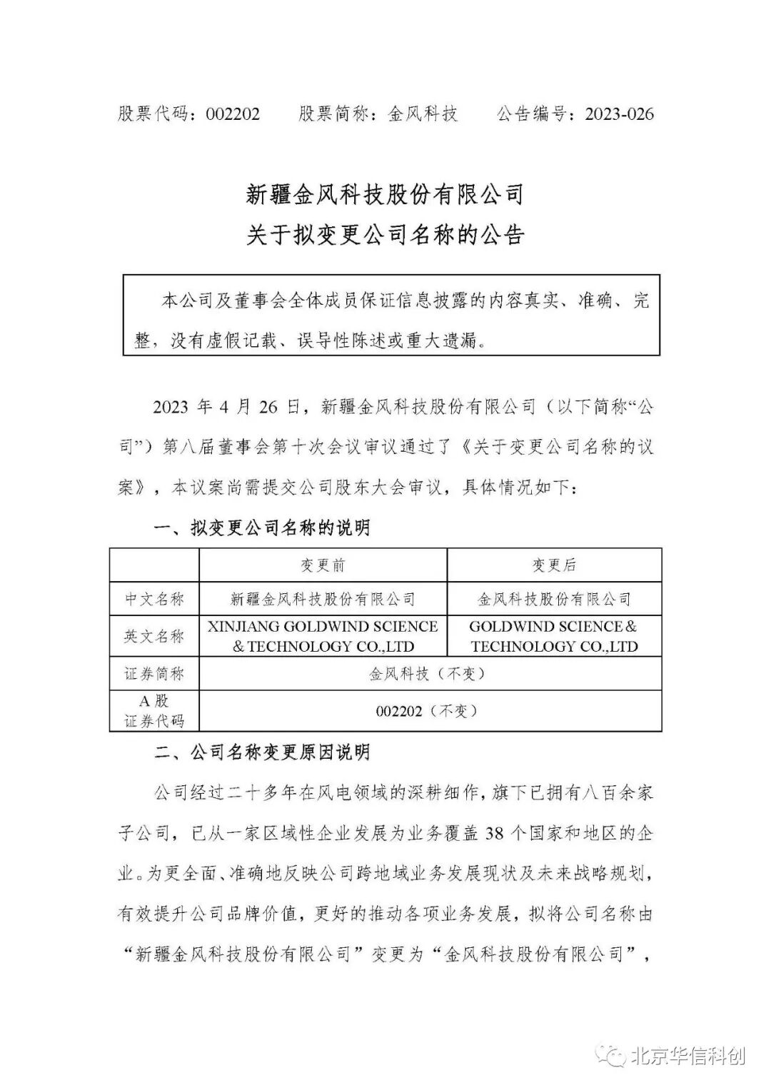
4月27日,金风科技发布关于拟变更公司名称的公告,公告称:公司经过二十多年在风电领域的深耕细作,旗下已拥有八百余家子公司,已从一家区域性企业发展为业务覆盖 38 个国家和地区的企业。为更全面、准确地反映公司跨地域业务发展现状及未来战略规划,有效提升公司品牌价值,更好的推动各项业务发展,拟将公司名称由“新疆金风科技股份有限公司”变更为“金风科技股份有限公司”。
同日,金风科技发布2023年一季度报告,报告期内,公司实现营业收入55.65亿元,归属于上市公司股东的净利润12.35亿元。
2023 年 1-3 月公司实现对外销售容量 1,110.03MW,其中 3S/4S 平台产品销售容量 363.30MW,占比32.73%;6S/8S平台产品销售容量 30.00MW,占比 2.70%;MSPM机组销售容量 716.73MW,占比 64.57%。
截至 2023 年 3 月 31 日,公司外部待执行订单总量为 25,690.14MW,分别为:3S/4S 及以下平台产品6,113.87MW,6S/8S 平台产品 1,450.80MW,MSPM 机组 18,125.47MW;公司外部中标未签订单为3,178.25MW,包括 3S/4S 及以下平台产品 152.00MW,MSPM 机组 3,026.25MW;公司在手外部订单共计28,868.39MW,其中海外订单量为 4,528.47MW;此外,公司另有内部订单 716.40MW。公司在手订单总计 29,584.79MW。



Copyright © 2023 华信科创(北京)科技股份有限公司 版权所有