进入5月份,国际能源网/风电头条(微信号:wind-2005s)对2022年4月份国家及地方风电政策进行了梳理,共47条。其中国家政策13条,地方政策34条。
2022年4月国家政策
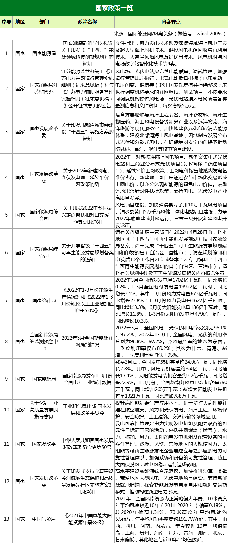
国家政策:13条
进入3月份,国家能源局发布1-3月份全国电力工业统计数据,截至3月底,全国发电装机容量约24.0亿千瓦,同比增长7.8%。其中,风电装机容量约3.4亿千瓦,同比增长17.4%;太阳能发电装机容量约3.2亿千瓦,同比增长22.9%。1-3月份,全国新增并网风电装机容量790万千瓦,同比增加265万千瓦;新增太阳能发电装机容量1321万千瓦,同比增加788万千瓦。
值得注意的是,国家发展改革委发布《关于2022年新建风电、光伏发电项目延续平价上网政策的函》,文件指出,2022年,对新核准陆上风电项目、新备案集中式光伏电站和工商业分布式光伏项目(以下简称“新建项目”),延续平价上网政策,上网电价按当地燃煤发电基准价执行。新建项目可自愿通过参与市场化交易形成上网电价,以充分体现新能源的绿色电力价值。鼓励各地出台针对性扶持政策,支持风电、光伏发电产业高质量发展。
此外,国家发改委还印发《北部湾城市群建设“十四五”实施方案》。《方案》提出,加快绿色低碳转型。严格合理控制煤炭消费增长,抓好煤炭清洁高效利用,推进存量煤电机组节能升级和灵活性改造,合理建设先进煤电。加快构建多元化低碳清洁能源体系,建设北部湾海上风电基地,因地制宜发展分布式光伏和分散式风电,在确保绝对安全的前提下推动防城港、昌江、湛江等核电项目建设。

2022年4月地方政策
地方政策:34条。
涉及省市有:北京、贵州、广东、阳江市、揭阳市、福建漳州、云南、云南文山州、云南广南县、湖南、浙江丽水、玉环市、甘肃酒泉、甘肃陇西县、广西、钦州市、青海、江西、安徽、四川南充市、四川、新疆、内蒙古、乌兰察布市、河北张家口、宁夏、吉林、山东、山西等等23个地方。
“十四五”规划:10条,北京、贵州、广东、广东阳江、广东揭阳、福建漳州、云南、湖南、浙江丽水、甘肃酒泉。
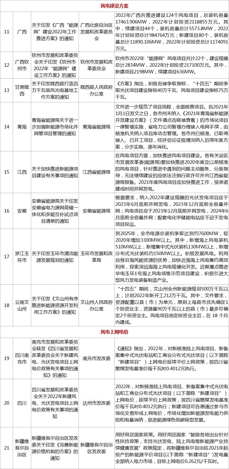
风电建设方案:8条,广西、广西钦州市、甘肃陇西、青海、江西、安徽、浙江玉环市、云南文山州。
风电上网电价:3条,四川、四川南充市、新疆。
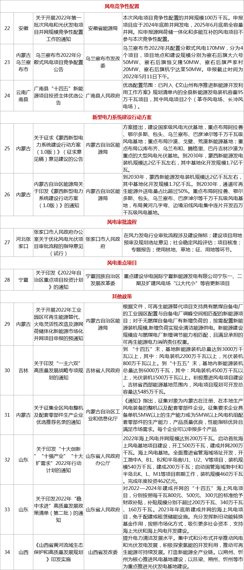
风电竞争性配置:3条,安徽、内蒙古乌兰察布市、云南广南县。
新型电力系统建设行动方案:2条,内蒙古。
风电审批流程:1条,河北张家口。
风电重点项目:1条,宁夏。
其他政策:6条,内蒙古、吉林、山东、山西。
进入4月份,各省“十四五”规划仍在不断发布中。
北京市到2025年,全市新增风电装机11万千瓦,累计达到30万千瓦。
贵州省到2025年,新能源与可再生能源发电装机6546万千瓦;非水电可再生能源装机4265万千瓦。其中风电装机1080万千瓦,光伏发电装机3100万千瓦。
广东省"十四五" 时期,新增海上风电装机容量约1700万千瓦,新增陆上风电装机容量约300万千瓦。
广东阳江市到2025年,实现风电产业年产值达到1000亿元以上。“十四五”期间新增陆上风电项目30万千瓦左右。2025年底之前已核准1000万千瓦海上风电项目全部建成投产。
广东揭阳市2025年,海上风电投产规模达到336万千瓦(含国家电投近海海上风电拟扩容规模)。
福建漳州市预计至2025年,全市电力装机约1630万千瓦,其中风电约291万千瓦,新增约240万千瓦,占17.8%。
云南省2021年风光项目1858.9万千瓦,其中风电项目892.6万千瓦,光伏966.3万千瓦。2022年光伏2101.5万千瓦,2023年光伏1792万千瓦,2024年光伏1557万千瓦。2021年-2024年风光项目共计7308.9万千瓦。
湖南省规划到2025年全省风电、光伏发电装机规模达到2500万千瓦以上。
浙江丽水市到2025年,风电装机达7.45万千万,光伏发电装机达215万千瓦。
甘肃酒泉市"十四五"第二批风电、光伏发电项目指标为400万千瓦,实施时间为2023-2024年(包括专项安排敦煌市100万千瓦),均为市场化消纳项目,其中,风电200万千瓦,光伏发电200万千万。
本月还值得注意的是,广西壮族自治区发布了关于《“能源网”建设2022年工作推进方案》的通知,文件指出,2022年广西共推进建设124个风电项目,总装机容量17463.906MW,2022年计划投资2118855万元。其中,续建项目44个,装机容量总计5573.8MW,2022年计划投资总计984764万元;新建项目80个,装机容量总计11890.106MW,2022年计划投资总计1174091万元。
另外,四川省和新疆维吾尔自治区发布了关于风电上网电价的政策,四川省文件明确,2022年,对新核准陆上风电项目、新备案集中式光伏电站和工商业分布式光伏项目(以下简称“新建项目”)上网电价,延续平价上网政策,按四川省燃煤发电基准价每千瓦时0.4012元执行;新建项目可自愿通过参与市场化交易形成上网电价,市场化增加新能源发电能力供给和电量消纳,促进能源绿色低碳转型发展。
新疆维吾尔自治区文件指出,用好用足国家政策。用好用足国家“鼓励各地出台针对性扶持政策,支持光伏发电、陆上风电等新能源产业持续健康发展”政策规定,将新疆维吾尔自治区2021年起投产的新能源平价项目(以下简称“新建项目”)发电量全部纳入电力市场,目标上网电价0.262元/千瓦时。
本月内蒙古下发了《蒙西新型电力系统建设行动方案(1.0版)》征求意见稿与正式文件,在正式文件中,《通知》提出,建设国家级风电光伏基地。在风能和太阳能资源禀赋较好、建设条件优越、具备持续规划开发条件的地区,大力推进风电光伏发电基地建设。重点布局阿拉善、鄂尔多斯、包头、乌兰察布、巴彦淖尔等千万千瓦级风电基地,布局黄河几字弯、边境沿线风电集中连片开发百万千瓦级风电基地;以区域电网为支撑,依托已建成跨省区输电通道和火电点对网输电通道,重点布局沙漠、戈壁、荒漠新能源基地;开展光伏治沙示范应用,因地制宜科学选择治沙模式,有序推进风电和光伏发电集中式开发,重点布局以库布齐、乌兰布和、腾格里、巴丹吉林沙漠为重点的大型风电光伏基地。到2030年,蒙西新能源发电装机规模达2亿千瓦左右,其中基地化开发规模1.7亿千瓦。
此外,还值得注意的是,吉林省人民政府下发《关于“一主六双”高质量发展战略专项规划的通知》,文件指出,到 “十四五”末,基地新能源装机总量达到3000万千瓦以上,其中:风电装机2200万千瓦以上,光伏装机800万千瓦以上。到“十五五”末,基地内新能源装机总量达到6000万千瓦,其中:风电装机4500万千瓦以上,光伏装机1500万千瓦以上。积极推进风电项目建设。吉林省西部能源基地范围内,风电项目规划可开发总容量达5485万千瓦。


Copyright © 2023 华信科创(北京)科技股份有限公司 版权所有