
规划提出,“十四五”期间将建设珠三角海上风电研发服务基地、粤东千万千瓦级海上风电基地以及粤西千万千瓦级海上风电基地三大基地。其中,珠三角海上风电研发服务基地将以广州、 深圳、 中山为核心,以明阳智能、中广核等企业为龙头,打造海上风电科技创新研发基地,利用广州南沙、深圳前海、珠海横琴等自贸区发展海上风电金融产品,培育和创新海上风电设备融资租赁及保险、基金等海上风电金融业务。
粤东千万千瓦级海上风电基地将争取纳入国家相关规划,推动开工建设;打造汕头海上风电创新产业园,配套一定整机组装产能;推动汕尾 (陆丰) 海洋工程基地建设,设立先进能源科学与技术省实验室汕尾分中心,并谋划布局揭阳运维基地。
粤西千万千瓦级海上风电基地将推动粤西阳江、 湛江海域海上风电项目规模化集中规划、 连片开发,同时打造粤西千万千瓦级海上风电基地,打造阳江海上风电全产业链基地,加快推进先进能源科学与技术省实验室阳江分中心建设,并支持南方海洋科学与工程广东省实验室 (湛江) 参与海上风电研究。
除此之外,规划提及,“十四五”期间广东省还将强化财政、税收、金融等政策支持,促进海洋技术、人才、资金等各类创新要素向海上风电等涉海企业集聚。
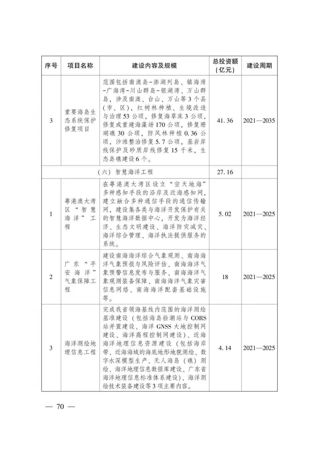
附件《广东省海洋经济发展“十四五”规划重大工程项目》表显示,广东省将“十四五”期间斥资900亿元,重点建设省管海域阳江南鹏岛、 沙扒、青洲,湛江外罗、 徐闻、 新寮,珠海桂山、金湾,惠州港口, 汕尾后湖、甲子,揭阳神泉, 汕头勒门、 海门等海上风电项目,并推动国管海域专属经济区海上风电项目陆续开工建设。
附件部分节选如下:







资料来源:广东省人民政府
Copyright © 2023 华信科创(北京)科技股份有限公司 版权所有